• 關於慧鴻
    • 最新消息
    • 資安常識
    • 核心優勢
    • 成功案例
    • 加入我們
    • 聯絡我們
    • ISMS
  • 專業規劃
    • 國內外產品代理
    • 網路基礎 建置規劃
    • 資安規劃建置
    • 維護管理
  • 資安服務
    • 資安法規顧問服務
    • 資安健檢
    • 中毒救援服務
  • 創新技術
    • TP Keep零信任
    • ZT Shell零信任
    • 端點防護
  • AIOT
    • 智慧居家
    • 智慧門禁及緊急對講
    • 智慧工廠
  • 相關合作
    • ESG
    • 太陽能
    • 生質能
    • 儲能
    • 虛擬電場
    • 再生醫療
    • 沉井贊機設備
  • 慧鴻淨水
    • 最新消息
    • 淨水常識
    • 淨水建置
    • 維護保養
    • 水質檢測
    • RO直輸機
    • 立式飲水機
    • 健康百氧機

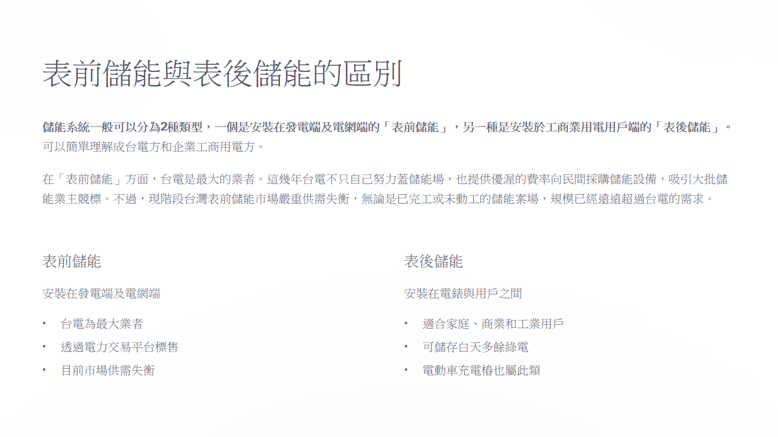
儲能

  • 下一個
Copyright © 2016 HHung. All Rights Reserved.designed by olwebdesign